"O melhor software para
Distribuidora e Revenda"

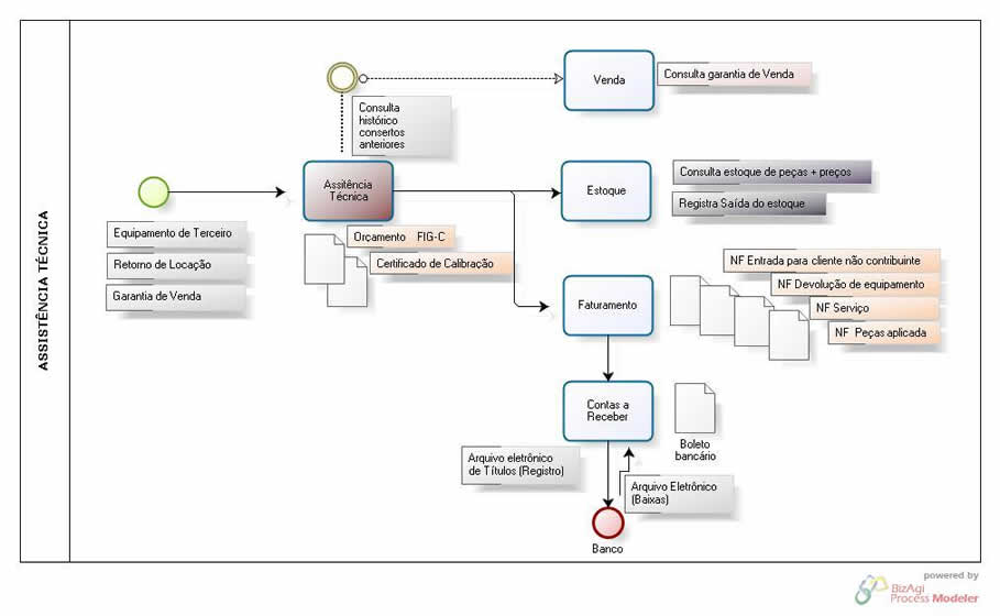
ASSISTÊNCIA TÉCNICA

Módulo, bem profissional, bem abrangente, com integração total aos demais módulos , do nosso sistema ERP geral

1.1. verifica inadimplência do cliente, no ato da abertura da Ordem de Serviço
1.2. verifica se o equipamento recebido, está em garantia, de venda, ou, de conserto
1.3. controla todas as etapas do conserto
1.4. o próprio técnico, reserva , no estoque as peças substituídas
1.5. orçamento automático
1.6. Informa ao setor de compra, peça não encontrada no estoque
1.7. Pesquisa histórico de reparo , de cada equipamento
1.8. O computador ganha conhecimento ,sabe quais as peças que mais quebram
1.9. Emite Certificado de calibração, podendo disponibilizar na WEB
1.10. Emite automaticamente todas as notas fiscais necessárias :

. nota de entrada de equipamento
. nota de serviço
. nota de saida de peças
. nota de entrega do equipamento
. nota de remessa para consertar em outro local

A imagem a seguir,representa um esquema com as etapas do módulo em questão:

Ver mais detalhes

Sistema (Software) Específico para:

assistência técnica para empresa distribuidora de equipamento médico hospitalar
img-locação
img-rastreabilidade individual
logistica-tecnix-informatica
img-estoque multinível
Av. Conselheiro Rodrigues Alves, 340 - cj. 04 - Vila Mariana - São Paulo -SP
Tels: (11) 93469-6232
Webmaster: giovanniura.com
Home | Quem Somos | Soluções | Clientes | Contato | Mapa do Site